松滋市的福音传播始于1991年,至今已发展拥有17个聚会点的教会,并将建起一座美丽的基督教堂。目前,这所新江口基督教堂正在筹建中。
湖北松滋基督教会网站介绍,2011年8月,教会申办由松滋市民宗局批准,2012年4月获得松滋市发改委批准立项,2012年6月松滋市规划局批准建设用地规划许可,2013年6月松滋市人民政府批准取得划拨建设用地批准书,2014年2月18日,松滋市新江口基督教堂规划方案通过市城乡规划局评审,2015年5月取得教堂规划调整批复,2015年 5月,修建教堂事工正式启动。
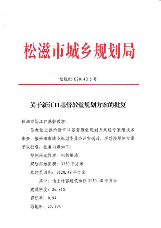
教堂位置于新江口镇杨家冲村五组,位于松滋市新江口镇杨家冲村五组的小山丘上,东南临省级荆松一级公路,西南紧邻岳宜高速公路。规划用地面积3330平方米,总建筑面积3120.48平方米,建筑密度26.81%,建筑高度19.1米,共六层(含负一层),绿地率25.10%。建筑为砖混、钢骨架综合结构。礼堂宽敞明亮,一次性课容纳1000多人。
建筑分六大部分:牧师活动室、阅览室、祷告厅、主日学、礼堂、食堂,分别是教堂主楼一层为门厅、牧师活动室、阅览室、祷告室,二层为池座及讲经台,三层以上为上层池座;附属楼一层为餐厅、厨房,二、三层为办公室。这座教堂是一座以高雅、新古典的欧式造型建筑。建筑设计力求突破传统形式,简化符号特征,采用立体构成法,意在突出安静淡雅、简洁质朴的建筑气质,创建现代感强烈、人文气息浓厚的集会空间。
松滋教会向各地教会发出代祷及奉献邀请,盼望快快建起这所教堂。新江口基督教堂将是目前松滋城区唯一的基督教堂。
松滋教会历史不长,1991年,周昌银弟兄在沙市信主后将福音传回松滋,至2003年带领一百多人信主归入耶稣基督;2004年,龙长华弟兄在温州信主后回到松滋,建立松滋基督教会;2004年-2014年,周明洋教师带领松滋基督教会,此后在2015年7月离开。目前,龙长华弟兄做教会负责人并带领教会建堂。
目前松滋基督教会有17个聚会点,分别为新江口聚会点、刘家场聚会点、杨家榕聚会点、金坪聚会点、宝兴垸聚会点、龟咀聚会点、沙道观聚会点、大观桥聚会点、红花聚会点、复兴场聚会点、采穴聚会点、新联聚会点、大兴垸聚会点、米积台聚会点、双石桥聚会点、横堤聚会点、王家桥聚会点和桃树聚会点。
聚会时间:
周四 19:00——21:00 查经祷告会
周日 08:30——10:30 主日崇拜
周日 19:00——21:00 青年团契
电话:0716-6586177
手机:13707217377
原文请看湖北松滋基督教会网站


































