面对疫情,吉林省两会高度重视、积极协调,尽力奉献,与全省各界群众一起投入疫情防控阻击战,并取得阶段性成果,吉林省已经连续多日没有新增病例,吉林市、延边州等地确诊人数已经清零。
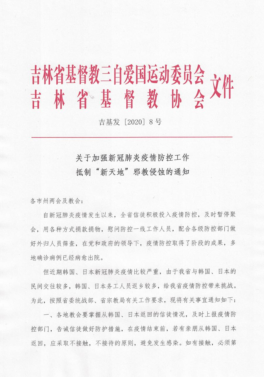
由于在防疫期间活动场所暂停聚会,一些异端邪教组织蠢蠢欲动,利用各种手段拉拢信徒,并妖言惑众,破坏教会和社会次序,带来极大的危害。据了解,近期韩国疫情爆发,与“新天地”邪教有关,由于“新天地”邪教在吉林省也有活动,为防止“新天地”邪教利用疫情对省内教会的渗透与破坏,吉林省基督教两会2月24日下发《关于加强新冠肺炎疫情防控工作,抵制“新天地”邪教侵蚀的通知》,通知要求:
一、教会要掌握从韩国返回信徒的情况,告诫信徒做好防护措施,在疫情结束前,若有亲朋从韩国返回,应采取不接触,不接待的原则,避免发生感染。如有接触,必须第一时间上报社区及相关部门,并按要求进行隔离。
二、近期韩国“新天地”多次组织大型聚会活动,多个国家“新天地”成员参加活动。各地教会要教育和引导信徒自觉抵制韩国“新天地”等邪教和异端,在暂停聚会期间,不受异端邪教的拉拢,不参与私下聚会,如发现韩国“新天地”成员活动,及时向当地公安、宗教部门报告。
三、在疫情结束前,不得组织人员聚集的活动,避免韩国“新天地”成员进入传播病毒,巩固疫情防控的成果。民间与韩国交往密切的市州应主动防范韩国“新天地”等邪教异端的破坏活动,教育和引导信徒正信正行、遵纪守法,在疫情期间守护本地教会的平安。
通知发出后,得到省内教会的积极反馈,在继续疫情防控的同时,积极开展防范韩国“新天地”邪教的渗透破坏,为了更好的指导基层教会做好防范,吉林省基督教两会于2月28日发出《关于防范“新天地”邪教组织破坏活动的紧急通知》,要求市州两会和教会,在积极做好疫情防控的同时,提高警惕,加强防范,抵制“新天地”邪教组织利用疫情进行的非法传教等干扰破坏活动,守护好自己的家园,维护好国家安全和社会的稳定。同时,要求各地教会对近期去往韩国的信徒进行排查,特别是去往韩国大邱的信徒进行统计,并把详细情况报告属地相关部门和省两会。最后,要求教职人员和教会负责人认真履行职责,教育和引导信徒自觉抵制韩国“新天地”邪教,如发现“新天地”成员进行拉人、聚会等活动,及时向当地公安、宗教部门报告。
目前,吉林省两会在积极参与疫情防控的同时,引导全省信徒协力防范韩国“新天地”邪教的破坏活动,既齐心抗战病毒疫情,又全力防范邪教破坏;保守教会平安,维护社会稳定。




























