日前,陕西圣经学校在省基督教两会网站发布了神学大专班招生简章,就报考条件、报考录取流程以及考试科目等相关事项进行了详细说明。
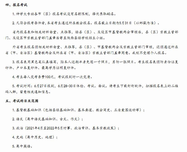
据介绍,陕西圣经学校神学大专班学制为四年制,每两年招生一次,此次招收一年级新生。此外,此次报考不设名额限制,将按照成绩择优录取40位学生。
此次报名及考试时间安排如下:2022年5月31日截止报名(时间以邮戳为准);6月27日报到,6月28-30日体检、考试、面试。
上述内容为简要信息,文末附有招生简章详细内容页面,有需要的弟兄姊妹可以点击【阅读原文】或前往陕西圣经学校网站(http://www.sxjdj.org/news3.asp)进行详细了解。
相关简介:
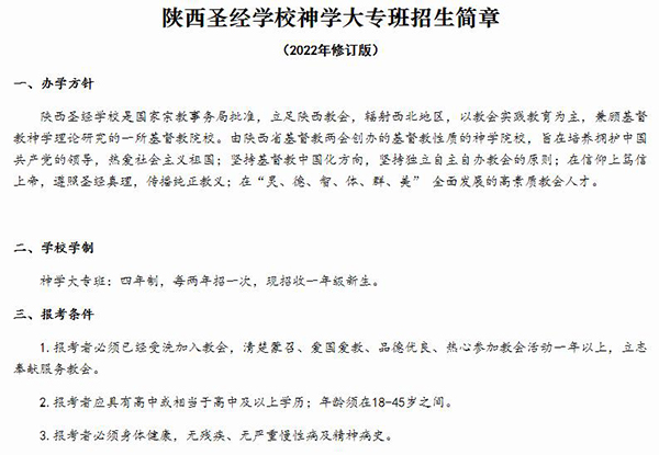
陕西圣经学校是国家宗教事务局批准,立足陕西教会,辐射西北地区,以教会实践教育为主,兼顾基督教神学理论研究的一所基督教院校。由陕西省基督教两会创办的基督教性质的神学院校,旨在培养拥护中国共产党的领导,热爱社会主义祖国;坚持基督教中国化方向,坚持独立自主自办教会的原则;在信仰上笃信上帝,遵照圣经真理,传播纯正教义;在“灵、德、智、体、群、美” 全面发展的高素质教会人才。
招生简章详情:
























